Недавно научная группа профессора Хань Сяоцзюня из Института химии и химической технологии, входящая в состав Государственной ключевой лаборатории водных ресурсов и водной среды городских и сельских территорий Харбинского политехнического университета (ХПУ), добилась значительного прогресса в области исследований искусственных клеток.
Команда разработала искусственные клетки, в которых был реконструирован полный метаболический путь цикла мочевины, и реализовала на их основе детоксикацию аммиака. Результаты работы были опубликованы в научном журнале Angewandte Chemie International Edition («Прикладная химия») в статье под названием «Конструирование искусственных клеток с метаболическим путём цикла мочевины для детоксикации аммиака» (Construction of Artificial Cells with Urea Cycle Pathway for Ammonia Detoxification).
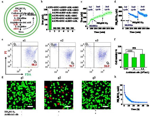
В проводимых ранее опытах метаболические пути, создаваемые в искусственных клетках, в основном представляли собой линейные пути, что ограничивало возможность создания автономных искусственных клеток. Воссоздание циклических метаболических путей внутри искусственных клеток по-прежнему оставалось серьёзной научной задачей.
В ответ на этот вызов команда Хань Сяоцзюня успешно реализовала в искусственных клетках цикл мочевины и использовала созданные искусственные клетки для детоксикации аммиака. Данный циклический метаболический путь начинается с NH4HCO3 и синтезирует мочевину с участием всех пяти ферментов: карбамоилфосфатсинтетазы (CPS), орнитинкарбамоилтрансферазы (OTC), аргининосукцинатсинтетазы (ASSY), аргининосукцинатлиазы (ASL) и аргиназы (ARG). Выход мочевины из NH4HCO3 в искусственных клетках достиг 61,9 % за 120 минут.

Конструирование искусственных клеток с циклом мочевины и их применение для детоксикации аммиака
Харбинский политехнический университет является единственной организацией-корреспондентом. Профессор Хань Сяоцзюнь и заместитель научного сотрудника Института химии и химической технологии Ли Шубинь являются авторами-корреспондентами данной научной статьи. Аспирантка Жэнь Тунтун и магистрант Лю Дунлян – первые авторы статьи, внёсшие равный вклад в работу. В исследовании также приняли участие заместители научных сотрудников Чжао Цзинцзин и Чжан Сянсян, ассистент-исследователь Сюй Вэнься, а также аспиранты Ши Чансинь и Ван Вэйчэнь.
Данная работа была выполнена при финансовой поддержке Государственного фонда естественных наук Китая и Ключевого проекта Фонда естественных наук провинции Хэйлунцзян.